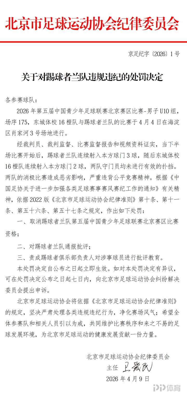
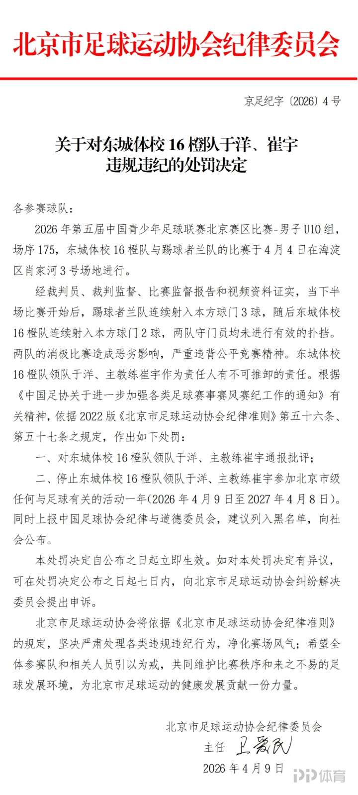
北京市足协发布处罚决定,中青赛北京赛区U10组东城体校16橙队和踢球者兰队在比赛中互射本方球门,消极比赛造成恶劣影响,均被取消赛事资格。

北京足协的公告中表示:在东城体校16橙队vs踢球者兰队的比赛中,下半场比赛踢球者兰队连续射入本方球门3球,东城体校16橙队连续射入本方球门2球。两队的消极比赛造成恶劣影响,均被取消比赛资格,并被通报批评。
此外东城体校16橙队主教练崔宇、领队于洋,踢球者兰队主教练姜凯、领队王征,也均被通报批评,并禁止参加北京市足球活动一年。




北京市足协发布处罚决定,中青赛北京赛区U10组东城体校16橙队和踢球者兰队在比赛中互射本方球门,消极比赛造成恶劣影响,均被取消赛事资格。

北京足协的公告中表示:在东城体校16橙队vs踢球者兰队的比赛中,下半场比赛踢球者兰队连续射入本方球门3球,东城体校16橙队连续射入本方球门2球。两队的消极比赛造成恶劣影响,均被取消比赛资格,并被通报批评。
此外东城体校16橙队主教练崔宇、领队于洋,踢球者兰队主教练姜凯、领队王征,也均被通报批评,并禁止参加北京市足球活动一年。




【直播信号】
视频推荐
最新资讯 麦考尔:防守靠的是五人齐心,我们要努力建立球队的化学反应
双加时胜辽宁,刘维伟:这是场伟大的比赛,我们的运气好一些
杜锋:球队现在很困难,徐杰和胡明轩身体不适依然坚持了下来
青岛双加时98-96险胜辽宁,米奇30+22,段昂君24分,赵继伟14+8+9
上海119-116险胜福建豪取18连胜,王哲林20+10,皮特森44+6+8
广东117-84大胜吉林,奎因29+7+7,杜润旺20分,摩尔31分
许利民:做好防守会带动进攻并打开局势,我们能打出高水平比赛
跖骨骨折!赛季报销!MVP可惜了
北京市体育局与中国足协成立联合调查组,对中青赛假球严肃处理
张庆鹏:三连败后希望大家能振作起来,面对北京要敢于亮剑